Faculdade de Arquitetura da Universidade de Lisboa

Mestrado Integrado em Arquitetura 2C

Representação Digital

Professor Luís Romão
2025/2026

MEBIANE IZIDRO

Semana 10



Importação de imagens para servir de base material (Hatch) para algumas superfícies.
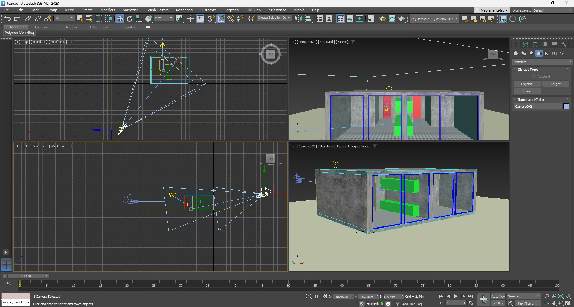
Utilização da camera.
Desenho de uma box que serve de base terreno para o T0.
Alguns Comandos usados: BITMAP,MATERIAL EDITOR (M), BOX, CAMERA, EDIT GEOMETRY, SCALE (R), DETACH
MOVE(W), IMPORT.
















Continuação da aula anterior.
Utilização de mais uma camera e iluminação.
Elaboração de uma narrativa com percurso pelo interior do t0.
Alguns Comandos usados:MATERIAL EDITOR (M), CAMERA, LIGHTS, EDIT GEOMETRY,
MOVE(W), IMPORT, REDERING, GRAPH EDITORS, ETC..























Voltar        Seguinte