Faculdade de Arquitetura da Universidade de Lisboa

Mestrado Integrado em Arquitetura 2B


Representação Digital

Professor Luís Romão
2025/2026

Mafalda Conceição

Semana 10


Introdução de um ficheiro AutoCAD, T0, num novo ficheiro 3ds MAX.



Criação de uma Box, onde assenta o T0.



Criação e manuseamento de uma câmera target, Câmera 1.







Criação de um material para o pavimento da laje do chão do T0, através da imagem de um mosaico xadrez preto e branco. Colocação do mesmo na layer "chao".











Colocação de uma imagem de uma porta real de Dublin na porta principal.





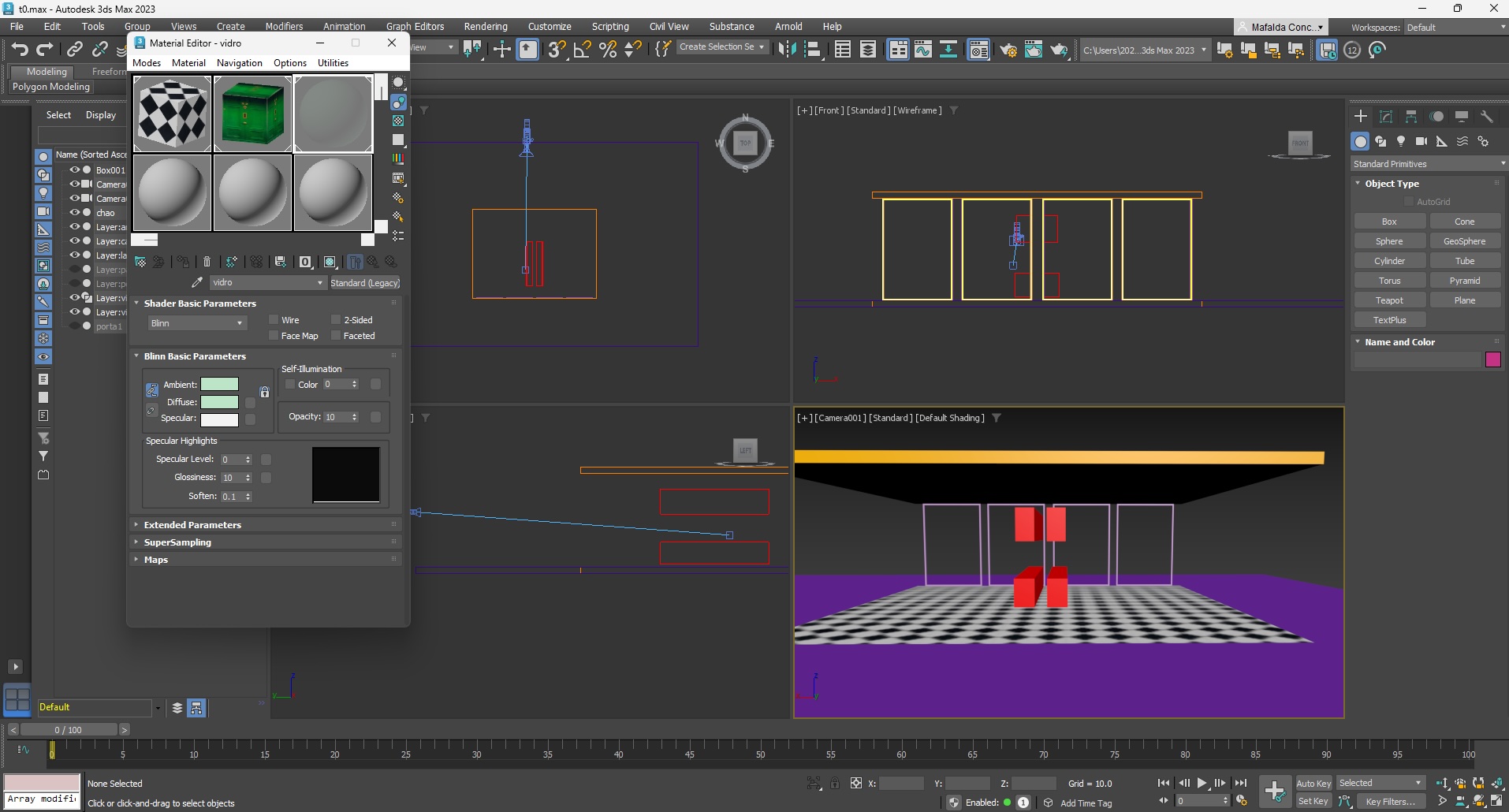
Criação do material vidro, através da escolha de uma cor azul-esverdeada com baixa opacidade. Colocação do mesmo nos vidros do T0.



Criação do material betão, através da escolha de uma imagem de betão, e a sua colocação nas paredes e na laje da cobertura do T0. Experiência de uma imagem com o comando Rendering.



Criação do material relva, através da escolha de uma imagem de relva, e a sua colocação na Box, inicialmente criada.

Colocação de um foco de luz no modelo. Experiência com o comando Rendering.



Colocação de outra câmera e outra experiência com o comando Rendering.



Transferência de um som de abertura de porta e início de aprendizagem de como colocar a porta a abrir.



Voltar